Končno sem dobil tiskana vezja za DCC servo dekoder.
Proizvajalec je isti Shenzen2u, zataknilo pa se je pri nemški pošti, katera si je kljub plačani hitri dostavi vzela več kot mesec dni za dostavo pošiljke. Kvaliteta tiskanih vezij je na zelo visokem nivoju, tokrat sem dobil še eno tiskano vezje gratis.
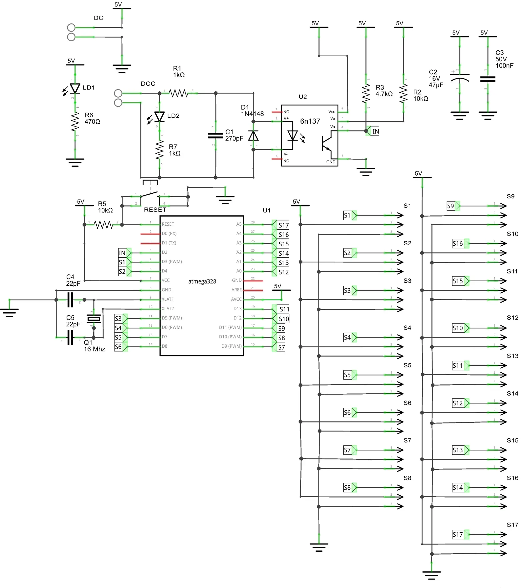
Montažni načrt tiskanega vezja

Seznam komponent
| C1 | 270pF |
| C2 | 47µF/16V |
| C3 | 100nF |
| C4, C5 | 22pF |
| D1 | 1N4148 |
| DC/DCC | sponke za tiskana vezja |
| LD1/LD2 | LED |
| Q1 | 16 Mhz, Quarz |
| R1,R7 | 1kΩ Resistor |
| R2,R5 | 10kΩ Resistor |
| R3 | 4.7kΩ Resistor |
| R6 | 470Ω Resistor |
| RESET | Momentary Switch |
| S1-S17 | Generic male header – 3 pins |
| U1 | atmega328 |
| U2 | 6n137 Optocoupler |
Shema priključevanja dekoderja

Sestavljanje dekoderja, najprej SMD elementi

Nadaljeval sem z tipko, elektrolitskim kondenzatorjem in podnožji

Montaža konektorjev za servo motorje

Sestavljen dekoder, brez optokoplerja, priključnih sponk in mikrokontrolerja

Sestavljen dekoder, brez optokoplerja in mikrokontrolerja

Knjižnico za vaš dekoder in gerber datoteke si lahko prenesete s povezav spodaj, dekoder je nastavljen na naslov 1, za urejanje CV-jev pa uporabite naslov 24
Gerber datoteke za izdelavo tiskanega vezja
DCC dekodev V2.1
Navodila za uporabo dekoderja
Navodila za DCC dekoder
Testiranje dekoderja
Slika prejšnje in nove verzije dekoderja. Razlika med njima je predvsem v tipki za RESET in v dodatni LED diodi, katera nam signalizira prisotnost DCC signala na vhodu

Test DCC servo decoderja V2.1
